死要面子活受罪“抄袭大王”郭敬明,走到今天的结局,谁也怪不了
2025-06-30 10:10:11
29款适度水解奶粉横评:乳蛋白过敏高风险宝宝,选哪款?

今年,笨爸爸更新了1段/2段/3段婴幼儿普通配方奶粉的横评,包括新国标国外品牌进口版奶粉、新国标国产品牌奶粉以及海外版奶粉。
普通配方奶粉是给正常宝宝吃的母乳替代口粮,还有一部分宝宝由于胃肠屏障功能发育不成熟、免疫系统发育不完善,会对普通配方奶粉中的牛奶蛋白产生过敏反应,在食用普通配方奶粉后出现皮肤过敏、腹泻、呕吐等症状。
(P.S. 对牛奶蛋白过敏的宝宝,有很大几率对羊奶蛋白也过敏。)
这类乳蛋白过敏宝宝,就不能吃普通配方奶粉了,最好的办法是母乳喂养,在无法母乳喂养的情况下,就需要食用水解蛋白配方奶粉。水解蛋白,是通过酶切水解、加热、超滤等工艺,将大分子蛋白剪切成短肽及游离氨基酸,从而降低过敏反应、改善胃肠道耐受性。
对于乳蛋白过敏高风险的宝宝,应食用适度水解蛋白配方粉;对于已经出现严重过敏症状的宝宝,应在医生的指导下食用深度水解蛋白配方粉或氨基酸配方粉。
水解蛋白配方奶粉属于特殊医学用途配方食品,一般建议经医生检查后,根据过敏程度,在医生的指导下选择产品。
本期,我们针对情况较为普遍的乳蛋白过敏高风险/轻度乳蛋白过敏宝宝,来给大家对比一下,市面上销量相对较高的29款适度水解蛋白配方奶粉(也称部分水解蛋白),给大家提供一些选购参考。

例行声明:本期横评为中立立场,绝对不是广告和软文!横评结果供参考,选购时还需结合宝宝的实际情况。
如果不想看详细的横评分析,可以直接看下面的推荐摘要,或拉到文末看总评和总结;如果想多了解一些细节,挑选起来更有针对性,就请耐心看完全文哦。
①惠氏香港版启赋敏适
②惠氏国行版启赋敏适
③诺优能荷兰版Omneo 1段
④爱他美德国版HA PRE段/1段
⑤诺优能荷兰版Omneo 2段
⑥爱他美德国版HA 2段
⑦爱他美英国版COMFORT
⑧君乐宝恬适康敏

1、本期横评针对的是适度水解蛋白配方奶粉,适用于对乳蛋白过敏高风险的婴儿,以及处于深度水解蛋白配方后续治疗阶段准备转奶的婴儿。
2、本期横评从以下6个指标进行:原料、能量、维生素、矿物质、强化配方、品牌信任度,最终评分各指标的权重占比分别为:17%、17%、17%、17%、17%、15%。
3、营养价值部分参考了中国现行特配奶粉国家标准GB 25596-2010《食品安全国家标准 特殊医学用途婴儿配方食品通则》等。
4、品牌信任度是指一个品牌在研发、产品质量控制、诚信度上给消费者展示的形象,包括:品牌历史、近5年内是否出现过安全事故、是否被抽检过不合格、是否被处罚/通报过、是否出现过影响较大的舆情事件等。
综合电商平台销量、品牌知名度及关注度,本期适度水解蛋白配方奶粉横评一共选择了29款产品,涵盖了国行版、国产及海外版,包括:雀巢、爱他美、美赞臣、惠氏、诺优能、圣桐、雅培、贝因美、君乐宝、宜品等品牌。
具体的产品包装图、参考价格等信息如下:

说明:
1、目前已通过我国特殊医学用途配方注册并已上市在售的适度水解蛋白配方奶粉,包括7款:雀巢国行版超启能恩、美赞臣国行版亲舒、惠氏国行版启赋敏适、圣桐特爱敏佳、贝因美舒力乐、君乐宝恬适康敏、宜品怡贝。
我们可以在这几款的奶粉罐外包装上找到“特殊医学用途婴儿乳蛋白部分水解配方食品”、“适用人群0-12月龄乳蛋白过敏高风险婴儿”字样,以及以“TY”(特医)开头的国食注字编号。
根据国标要求,这几款适度水解蛋白配方奶粉不区分段数,适用年龄均为0-12个月。要注意的是,0-6 月龄的乳蛋白过敏高风险婴儿可将其作为单一营养来源单独食用,6 月龄以上,则应配合添加辅食。
另外提醒一下,部分普通配方奶粉虽然也有添加水解蛋白,但仍含有完整蛋白,仍属于普通配方而非特殊医学用途配方,不适合乳蛋白过敏宝宝食用。

(左:特殊医学用途配方 右:普通配方)
2、考虑到国内适度水解蛋白配方奶粉的选择有限,笨爸爸这次还选择了22款海外版适度水解奶粉来一起进行对比。
这些奶粉只能在国外(或中国香港)本地购买,或者通过线上电商平台购买。如果宝妈有可靠的海淘渠道,也可以选择。
海外版适度水解蛋白配方奶粉大多划分了段数,为对应国内的情况,海外版也选择了适用年龄范围在0-12月龄之内的奶粉,具体的段数及适用年龄情况见上图。
下面,开始正式进入横评。

小结:
1、本期对比的29款适度水解蛋白配方奶粉,奶源地主要为:德国、爱尔兰、荷兰、美国、丹麦、西班牙,以及国内的河北、黑龙江等。
这些地区属于北纬40-50°附近的“黄金奶源带”,牧场环境、奶牛品种更优质,奶牛养殖与管理、生乳安全控制更严格。一般来说,欧洲奶源相对稍优一点。
雀巢国行版超启能恩、贝因美舒力乐,奶源地信息比较模糊。
2、奶基原料方面,4款美赞臣适度水解蛋白配方奶粉使用了部分水解牛奶蛋白,其他18款使用的是部分水解乳清蛋白(粉)。
相较而言,牛奶蛋白既含有乳清蛋白又含有酪蛋白,而酪蛋白可能更具致敏性、更难消化。所以,部分水解乳清蛋白(粉)的奶基要相对优于部分水解牛奶蛋白。
另外,美赞臣美国版亲舒的奶基原料中还含有大豆成分,过敏宝宝需要注意。
3、29款适度水解蛋白配方奶粉均没有添加香精。
碳水化合物

小结:
1、29款适度水解蛋白配方奶粉的碳水化合物含量在2.46—3.0g/100kJ之间,均在中国特配食品国标规定的含量范围内。
2、特配奶粉国家标准规定,首选的碳水化合物来源应为乳糖和(或)葡萄糖聚合物,不得添加果糖。
在奶粉中,乳糖才是宝宝获取碳水化合物的最佳来源,特别是1岁以下的宝宝,除非宝宝有乳糖不耐受症,
对于乳蛋白过敏宝宝来说,建议选择正常乳糖含量的适度水解蛋白配方奶粉。同时患有乳糖不耐受症,才需要食用低乳糖的适度水解蛋白配方奶粉。
3、29款适度水解蛋白配方奶粉中,19款为正常乳糖含量,10款为低乳糖含量(标红)。
19款正常乳糖含量的奶粉中,宜品怡贝、圣桐特爱敏佳还添加了固体玉米糖浆,虽然也能起到供能作用,但营养价值不及乳糖,还降低了奶粉中乳糖的含量占比,属于扣分项。
10款低乳糖含量的奶粉,需要额外添加其他糖类来代替乳糖供能,但考虑到甜度、营养价值等因素,笨爸爸会对玉米糖浆固体、葡萄糖浆、蔗糖等成分酌情给予扣分。
脂肪

小结:
1、29款适度水解蛋白配方奶粉的脂肪含量在1.07—1.32g/100kJ之间,均在中国特配食品国标规定的含量范围内。
2、6款使用了棕榈油作为主要脂肪来源,可能与钙产生皂化反应,影响钙吸收并增加便秘几率,属于扣分项。7款未标明植物油的具体成分,不确定是否含有棕榈油,在两相比较的情况下,笨爸爸会酌情给予扣分。
3、爱他美香港版奇迹白罐1段/2段,亚油酸与α-亚麻酸比值介于5:1-6:1(标注为☆),是世界卫生组织建议的最佳比例,属于加分项。
8款奶粉未标注亚油酸和(或)α-亚麻酸的含量,在两相比较的情况下,笨爸爸会酌情给予扣分。
蛋白质

小结:
1、29款适度水解蛋白配方奶粉中,雀巢香港版能恩启护/能恩全护2段,蛋白质含量稍高于中国特配食品国标规定(标红),不过仍符合中国2段普通配方奶粉新国标的要求,问题不大。
2、其他27款的蛋白质含量在0.45—0.57g/100kJ之间,均在中国特配食品国标规定的含量范围内。


小结:
1、29款适度水解蛋白配方奶粉中,7款存在维生素含量不符合中国特配食品国标的情况(标红),涉及维生素K/维生素B1/维生素B6/维生素B12/叶酸/泛酸/维生素C/生物素等,笨爸爸会酌情给予扣分。
2、6款适度水解蛋白配方奶粉存在矿物质含量不符合中国特配食品国标的情况(标红),涉及镁/碘/氯/硒等,笨爸爸会酌情给予扣分。
3、爱他美香港版奇迹白罐2段存在不标注矿物质含量的情况,其他奶粉维生素/矿物质添加情况均齐全。
DHA/ARA

小结:
1、奶粉中DHA的含量在3.6mg/100kJ及以上,对宝宝的视觉和智力发育更优。
29款适度水解蛋白配方奶粉中,13款的DHA含量>3.6mg/100kJ(红线以上),较为理想。
其中,雀巢德国版BEBA至尊HA1段/2段的DHA含量相对较突出。美赞臣国行版亲舒,DHA和ARA的比例为1:2,与母乳中的比例一致,得到额外加分。
2、爱他美德国版HA2段、诺优能荷兰版Omneo2段,ARA含量低于DHA含量,不符合中国特配食品国标要求。
3、圣桐特爱敏佳未添加DHA/ARA,美赞臣美国版亲舒未标明DHA/ARA的具体含量,无法纳入比较。
常规强化配方

小结:
1、常规强化配方,即虽然在国标中不是必需成分,但大多数奶粉都会添加的营养物质,包括:胆碱、肌醇、牛磺酸、左旋肉碱、核苷酸和膳食纤维。
2、雀巢香港版能恩启护1段、惠氏香港版启赋敏适、雅培香港版心美力亲护,胆碱/肌醇含量偏低(标红),低于中国特配食品国标的要求。
3、13款适度水解蛋白配方奶粉缺乏部分常规强化配方,特别是雀巢澳洲版NAN至尊2段、雀巢德国版BEBA至尊HA2段、雀巢香港版能恩启护2段,缺乏5-6种。
4、雀巢、美赞臣、爱他美,部分适度水解蛋白配方奶粉存在含有某强化成分但未标注具体数据的情况,无法纳入比较。
特色强化配方

小结:
1、特色强化配方,即只有部分奶粉才添加的营养强化物质,包括:叶黄素、β-胡萝卜素、益生菌、HMO、乳铁蛋白等。添加特色强化配方可获得额外加分。
2、18款奶粉添加了益生菌,一定程度上可以促进肠道菌群平衡,帮助宝宝更好地消化吸收。
3、11款奶粉添加了HMO(母乳低聚糖),一定程度上对肠道菌群发展和免疫系统发育有益。
雀巢香港版能恩全护1段/2段添加了6种HMO,雀巢澳洲版NAN至尊1段/2段添加了5种,其他奶粉添加了1-2种。
4、3款奶粉添加了叶黄素,1款奶粉添加了β-胡萝卜素,一定程度上有助于保护视力、促进眼睛健康。
5、贝因美舒力乐添加乐乳铁蛋白,是一种母乳核心免疫蛋白,具有抑菌、抗病毒、调节机体免疫功能等作用,但其添加量相对较低。
6、美赞臣美国版亲舒宣称含有MFGM乳脂球膜,一定程度上能够促进大脑认知发育、增强免疫力,但具体含量未标注,很难说到底能发挥多大作用。
7、6款奶粉未添加特色强化配方。

小结:
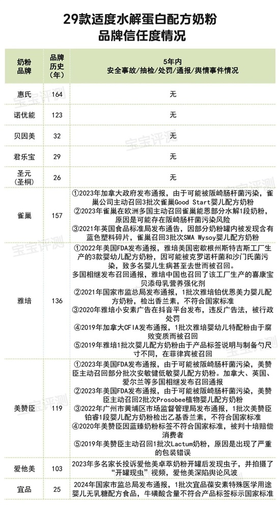
1、29款适度水解蛋白配方奶粉中,惠氏、诺优能、雀巢、雅培、美赞臣、爱他美等国外品牌,拥有百年以上的历史。其他国内品牌的历史在30年左右。
2、安全事故方面,近5年内(2019年11月至2024年11月,以下同),雅培在多国因细菌污染被召回、在加拿大因腐败变质被召回;雀巢因可能被阪崎肠杆菌污染、奶粉罐内发现塑料碎片,在海外召回过三次;美赞臣因可能被阪崎肠杆菌污染,在海外召回过两次,属于扣分项。
3、抽检方面,近5年内,雅培、美赞臣、宜品各出现过一次抽检不合格,属于扣分项。
4、处罚/通报方面,美赞臣因标签不符合食品安全标准被处罚;雅培因广告宣传违法被处罚;雅培、美赞臣,因产品标签、包装错误等问题在海外被通报;爱他美在国内出现过影响较大的“开罐现虫”舆情事件,属于扣分项。
(P.S. 部分国外品牌海外版奶粉的抽检和通报信息可能无法完全囊括,这里为不完全统计。以上数据,仅代表历史记录,不代表现在品牌销售奶粉存在问题。)
总评
根据以上分析,综合奶源地、奶基原料、基础营养、强化配方、品牌信任度等指标,笨爸爸对29款适度水解蛋白配方奶粉进行了一个大体的总结,并划分为“0-6月龄”、“6-12月龄”两组,每组内又分为“正常乳糖配方”和“低乳糖配方”,以期为宝妈们提供更细致的参考。具体情况如下:


根据得分情况,笨爸爸给大家提供以下几点建议:
1、如果宝宝目前食用的适度水解蛋白奶粉,对于过敏等不适症状有所改善,宝宝也能够保证奶量的话,不必因本期横评结果刻意去转奶。结果仅供参考,请在医生的指导下进行选购和食用。
2、如果宝宝没有乳糖不耐受,建议食用正常乳糖含量的适度水解蛋白配方奶粉,综合表现相对较好的产品有:
①惠氏香港版启赋敏适(适用于0-12月龄)
欧洲奶源,部分水解乳清蛋白入料,特色强化配方添加了益生菌和HMO。品牌信任度较高。
但个别营养素含量略低。一罐价格约360元。

②惠氏国行版启赋敏适(适用于0-12月龄)
欧洲奶源,乳清蛋白粉入料。品牌信任度较高。
但缺乏膳食纤维和特色强化配方。一罐价格约370元。

③爱他美德国版HA PRE段/1段(适用于0-6月龄)
2款奶粉的情况基本一致。德国奶源,乳清蛋白水解物入料,DHA含量较丰富,特色强化配方添加了益生菌。
但未标注亚油酸/α-亚麻酸含量。品牌5年内曾出现影响较大的舆情事件。1罐的价格在190元左右,性价比相对较高。

④爱他美德国版HA 2段(适用于6-12月龄)
德国奶源,乳清蛋白水解物入料,DHA含量较丰富,特色强化配方添加了益生菌。
但未标注亚油酸/α-亚麻酸含量,ARA含量不符合中国国标。品牌5年内曾出现影响较大的舆情事件。1罐的价格在200元左右,性价比相对较高。

3、如果宝宝同时患有乳蛋白过敏和乳糖不耐受,需要食用低乳糖含量的适度水解蛋白配方奶粉,综合表现相对较好的产品有:
①诺优能荷兰版Omneo 1段(适用于0-6月龄)
荷兰奶源,水解浓缩乳清蛋白入料,DHA含量较丰富。品牌信任度较高。
以葡萄糖浆、马铃薯淀粉、玉米淀粉等代替乳糖,含有棕榈油,缺乏特色强化配方。1罐的价格在260元左右。

②诺优能荷兰版Omneo 2段(适用于6-12月龄)
荷兰奶源,水解浓缩乳清蛋白入料,DHA含量较丰富。品牌信任度较高。
以葡萄糖浆、马铃薯淀粉、玉米淀粉等代替乳糖,含有棕榈油,ARA含量不符合中国国标,缺乏特色强化配方。1罐的价格在260元左右。

③爱他美英国版COMFORT(适用于0-12月龄)
爱尔兰奶源,水解乳清蛋白入料,DHA含量较丰富。
以葡萄糖浆、马铃薯淀粉、玉米淀粉等代替乳糖,含有棕榈油,未标注亚油酸/α-亚麻酸含量,缺乏特色强化配方。品牌5年内曾出现影响较大的舆情事件。1罐的价格在260元左右。

④君乐宝恬适康敏(适用于0-12月龄)
水解乳清蛋白粉入料,核苷酸含量较丰富,特色强化配方添加了叶黄素。一罐的价格在300元左右。

最后提醒一下,购买特殊医学用途配方奶粉一定要选择大型正规的商超、母婴店、品牌官方旗舰店等,购买海外版一定要选择可靠的渠道!
好啦,本期适度水解蛋白配方奶粉横评到这儿就结束了!
如果你觉得文章有用,还请多多转发支持!如果你想查询更多相关文章,或有问题想咨询,欢迎关注“宝宝评测”微信公众号(id:baobaopingce)并在后台留言,笨爸爸将为你单独解答。
历史回顾
1、32款国行版奶粉全面评测
2、38款国产奶粉全面评测
3、爱他美五大版本奶粉全面评测
4、美素佳儿23款奶粉全面测评
5、美赞臣33款奶粉全面测评
6、a2奶粉全面评测
7、66款奶瓶&奶嘴测评
8、宝宝防晒霜大测评
9、宝宝驱蚊产品大测评
10、22款宝宝米粉评测
11、13款宝宝维生素D评测
12、20款拉拉裤评测
.......
请在“宝宝评测”头条号历史文章中查看;或关注“宝宝评测”微信公众号(ID:baobaopingce),在后台输入相应关键字查询。
关于“宝宝评测”,请点击下方的“了解更多”中了解。欢迎给笨爸爸打赏哦。
欢迎关注“宝宝评测”。12年商品对比检测经验,不投机取巧,用科学理性的笨方法提供靠谱的消费建议。
2025-06-30 10:10:11
2025-06-30 10:07:56
2025-06-30 10:05:41
2025-06-30 10:03:25
2025-06-29 01:48:29
2025-06-29 01:46:14
2025-06-29 01:43:59
2025-06-29 01:41:44
2025-06-29 01:39:28
2025-06-29 01:37:13
2025-06-29 01:34:58
2025-06-29 01:32:42
2025-06-29 01:30:26
2025-06-29 01:28:11
2025-06-29 01:25:56
2025-06-29 01:23:41
2025-06-29 01:21:26
2025-06-29 01:19:11
2025-06-29 01:16:56
2025-06-29 01:14:41