赵又廷:“整容式演技”的鼻祖,佛系演戏出道15年作品只有23部
2025-12-18 03:49:30
好消息!重庆到绵阳的高铁开通啦 | 微说四川
↑ 点击上方“四川发布”关注我们
好消息来了!!!重庆北与绵阳间的G8582次列车已于2016年1月24日春运首日正式开通!
沿途站点
列车每天16:31从重庆北站发车,19:28抵达绵阳。
中途停靠永川东、大足南、成都东、新都东、广汉北、德阳。
返程的G8581次列车每天7:23从绵阳发车,10:04抵达重庆北。
二等座票价199元,一等座为300.5元。

(据“铁有用”)
【同步播报】
成渝高铁今年要提速,最快58分钟飙拢重庆!
作为成渝同城化的重大项目,成渝高铁去年底通车之后,极大地方便了两地市民的往来。与此同时,很多人反映,高铁通车后速度慢,票价贵,性价比并不高。
对此,省发改委主任唐利民在接受采访时表示,“成渝高铁运行时间较长,速度提不上去。主要是部分线路在调整,以及重庆北站建设还在完善。”
唐利民表示,今年内计划成渝高铁提速,最快58分钟成都飙拢重庆。(据华西都市报)

大家好!今天是1月26日,星期二。
【微说四川导读】
▶ 国际产能合作“111”工程今年启动实施
▶ 瑞士将在成都开设签证受理中心
▶ 2月1日起 成都中心城区公租房可领补贴
▶ 峨眉山高山区26日恢复通行 自驾车仍交通管制
▶ 未来,两条地铁延伸往资阳
▶ 成都双楠伊藤男子驾车逃逸撞伤4人案件告破
▶ 2016猴年春晚节目单曝光
国际产能合作“111”工程今年启动实施
我省将以启动实施国际产能合作“111”工程,今年将首批推动30个重点国际产能合作示范项目、3个境外经贸合作示范基地建设,力争工程带动出口30亿美元以上.“十三五”力争利用外资400亿美元、对外投资100亿美元;社会消费品零售总额2020年达到2.2万亿元.

瑞士将在成都开设签证受理中心
瑞士除在北京、上海、广州已开设签证中心,现在在成都也增设签证受理中心,接受个人短期签证申请,接受网上预约。签证中心将于1月29日正式启动。签证中心还提供行政管理服务,包括签证材料的收集、递交以及将签证申请结果转交给申请者。

2月1日起 成都中心城区公租房可领补贴
成都公租房可领补贴啦!成都正式出台《成都市公共租赁住房租赁补贴实行办法》,鼓励和支持符合条件的住房困难群体通过市场租赁解决住房问题.本办法自2月1日起施行,保障面积标准20平方米/人,补贴标准18元/平方米.今年主要在中心城区试点推进.
峨眉山高山区26日恢复通行 自驾车仍交通管制
1月23日,峨眉山景区因大雪启用应急预案,关闭了万年寺以上的景区高山区.据悉,今日起,峨眉山高山景区重新恢复开放,游客须统一乘坐景区观光车前往观光游览.但对前往高山景区的自驾车辆继续实行交通管制,并根据自驾车辆实时流量情况,进行分段管控.

未来,两条地铁延伸往资阳
2015年12月26日,成渝客专正式运营,资阳至成都仅需 26分钟。近日,据资阳市区域合作办副主任曾钢介绍,成渝客专让资阳真正融入成都“半小时经济圈”,未来将规划建设地铁18、19号线两条轨道交通,让成都和资阳实现公交体系同城化。
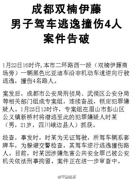
成都双楠伊藤男子驾车逃逸撞伤4人案件告破
据平安成都,时某驾车和女友到伊藤洋华堂购物,将车违章停放在机动车道,发现有交警向其走去。因无证驾驶套牌车,且自己当日凌晨吸食过毒品,担心被查获,于是倒车后逆行逃逸撞伤路人,在置信路路口撞上一辆轿车后,与女友弃车逃离现场。时某的女友因吸毒被行政拘留。

2016猴年春晚节目单曝光
距离央视猴年春晚直播还有十多天,日前有多家媒体爆光了央视猴年春晚的节目单及主持人阵容.纵观嘉宾阵容,可谓是青春洋溢,老少通吃,整场晚会以TFBOYS组合 的节目开场,也有当红小生胡歌等明星、梁詠琪 等港台天后加盟.你更期待谁上春晚呢?(据央视新闻法制晚报)

更正声明
2016年1月25日,四川发布微信稿件《独家策划:我与四川的五年之约(川东北经济区)》中的“达州”一图,误添加“全面实施“眉山制作2025”规划,打造“东坡味道”千亿产业,大力发展“互联网+”现代服务业”一句。此句不属于达州“十三五”规划建议内容。
该内容给读者造成误导,深表歉意。
特此声明。
四川发布
2015年1月26日
今天的微说四川就到这里,咱们明天见!
想获取更多政务新闻及服务资讯,请手戳下方图片并下载四川省人民政府新闻办政务客户端——四川发布。
天气寒冷了,看暖新闻,请关注 新闻四川(微信号:xinwensichuan)暖暖心
了解四川的窗口
权威 | 亲民 | 创新 | 实用
回复“001”查询交通信息
回复“002”查询教育信息
回复“003”查询医疗信息
回复“004”查询住房信息
回复“005”查询社保信息
回复“006”查询文体信息
回复“007”查询就业信息
回复“008”查询四川微政务信息
2025-12-18 03:49:30
2025-12-18 03:47:15
2025-12-18 03:45:01
2025-12-18 03:42:47
2025-12-18 03:40:32
2025-12-18 03:38:18
2025-12-18 03:36:04
2025-12-18 03:33:49
2025-12-18 03:31:35
2025-12-18 03:29:21
2025-12-18 03:27:06
2025-12-18 03:24:52
2025-12-18 03:22:37
2025-12-18 03:20:23
2025-12-18 03:18:08
2025-12-18 03:15:54
2025-12-18 03:13:40
2025-12-18 03:11:25
2025-12-18 03:09:11
2025-12-17 20:03:20